GAZTEEN AISIALDIA
Esan daiteke, aisia laneko betebeharretik libre edo norberaren esku dagoen denbora dela. Dena den, aisia beste baldintza batzuk eskatzen ditu: aisiaz hitz egiten dugu gizakiak autonomia osoz eta gozamena, dibertimendua, atsedena edo garapen pertsonalarekin lotuta dagoen jarrera subjektibo batekin, jarduera batzuk egitea erabakitzen duenean. Aisia da denbora librea gehi askatasun pertsonala: denbora librea askatasunez bizitzea.
- Ba al dute gazteak denbora libreaz gozatzeko ekintza nahikorik?
- Ze ekintza mota aurkitu ahal dute gazteak euren herrialdeetan?
2011-01-12
HEZITZAILEAK!
Hurrengo sarreran, hezitzaileak aisialdian duen lana adierazi nahi dizuet eta horrez gain aipamen hauen bidez hezitzaileak gazteen aisialdi arrakastatsua lortzeko fakotre oso garrantzitsuak direla adierazi nahi dizuet:
Hezitzaileak aldaketa eragitea izango du helburu eta horretarako bere lana prozesu baten barruan antolatu eta garatuko du. Prozesuak hainbat urrats izango ditu: egoeraren azterketa, diagnostikoa, programaren diseinua, programako ekintzen dinamizazioa, eta azkenik ebaluazioa.
Kontuan izan behar da beti, ekintzaren helburuen lorpenean, eta ekintzaren arrakastan, portzentaia handienean eragiten duen faktorea hezitzailea dela.
AISIALDIRAKO ORDU LIBREAK
Hurrengo sarrera honetan, bi taula bitartez datu estadistiko deigarri batzuk utzi nahi dizkizuet. Datu hauek, GAZTEEN INSTITUTO NAZIONALA(INJUVE) 2004.urtean egindako ikerketa baten araberakoak dira. Egin dudan taula hauetan, adierazi nahi dizuet astean zehar gizon eta emakume gazteak euren aisialdiaz gozatzeko duten denbora librea.
EMAKUME GAZTEEN DATUAK:
GIZON GAZTEEN DATUAK:
EMAKUME GAZTEEN DATUAK:
| EMAKUME GAZTEAK | AISIALDIRAKO ASTEKO ORDU LIBREAK |
| 15-19 URTE | 29,6 ORDU |
| 20-24 URTE | 27,4 ORDU |
| 25-29 URTE | 25,2 ORDU |
GIZON GAZTEEN DATUAK:
| GIZON GAZTEAK | AISIALDIRAKO ASTEKO ORDU LIBREAK |
| 15-19 URTE | 32,0 ORDU |
| 20-24 URTE | 28,7 ORDU |
| 25-29 URTE | 27,6 ORDU |
UDALEKUAK
Kaixo blog irakurleok!
Hurrengo sarrera honen bidez, gazteak aisialdiaz gozatzeko duten beste aukera bat proposatu eta ezagutarazi nahi dizuet.
Aipatutako aukera hau, Euskadiko hiru foru aldundiak antolatutako UDALEKUAK dira. Gazteentzako uda zoragarri bat pasatzeko aukera ezin hobea dela uste dut. Hurrengo testuan foru aldundiak udalekuak antolatzeko lortu nahi duten helburuak azaldu nahi dizuet:
Iturria: http://www.alava.net/ifj/JDPW0116Udaleku_c.asp
Hurrengo sarrera honen bidez, gazteak aisialdiaz gozatzeko duten beste aukera bat proposatu eta ezagutarazi nahi dizuet.
Aipatutako aukera hau, Euskadiko hiru foru aldundiak antolatutako UDALEKUAK dira. Gazteentzako uda zoragarri bat pasatzeko aukera ezin hobea dela uste dut. Hurrengo testuan foru aldundiak udalekuak antolatzeko lortu nahi duten helburuak azaldu nahi dizuet:
"Udalekuak" deitutako programa, Euskal Autonomia Erkidegoko hiru foru aldundiak elkarrekin antolatutakoa da. Pragrama honen bidez, partehartzaileak hezkuntza marko batean eta marko jolasgarri batean hurrengo helburuak lortzea nahi da: - Modu solidario eta integratzaile batean elkarrekin bizitzeko eta elkar hatzeko gai izatea. - Ingurumena eta ingurumena eskaintzen digun errekurtsoak ezagutzea, errespetatzea eta horretaz gozatzea. - Aisialdi aktibo eta hezkuntza aisialdiaz gozatzea eta dibertitzea. - Inguruaren ohitura eta errekurtso kulturalak ezagutzea. - Gaitasun fisikoak eta emozionalak garatzea.
Iturria: http://www.alava.net/ifj/JDPW0116Udaleku_c.asp
HEL NAZAZU ESKUTIK!
Aurreko sarreran klasean egindako multimedia utzi dizuet eta sarreran bertan azaldu dizuen moduan, multimedia slideshare aplikaziora igotzerakoan arazo txiki bat izan dugu. Multimedian jarritako abestia ez da entzuten. Hori dela eta, sarrera honetan multimedian jarri genuen abestia utzi nahi dizuet:
2011-01-11
MULTIMEDIA
Egun on !!
Hurrengo sarrera honetan, Irati Iza, Irati Etxebarrieta eta hirurok egindako multimedia aurkeztu nahi dizuet. Nire blogaren gaiarkin zerikusia ez duen arren, lan polita eta interesgarria egin genuela uste dut. Beraz, zuek ikustea gustatuko litzaidake.
Aipatu behar dut multimedia sareko orrialde batera igotzerakoan arazoak izan ditugula. Hasieran, youtube orrialdera igotzen saiatu ginen baina youtubera igotzerakoan ez zen ezer ikusten. Hori dela eta, SLIDESHARE orrialdean jartzen saiatu ginen. Slideshare-n harpidetu ginen eta ondoren multimedia igo genuen printzipioz arazo barik. Baina azkenean arazo txiki batekin topo egin genuen, multimedia ondo ikusten zen arren, guk multimedian jarritako abestia ez zen entzuten.
Hala ere, sarrera honen bidez guk egindako lana erakutsi nahi dizuegu:
Hurrengo sarrera honetan, Irati Iza, Irati Etxebarrieta eta hirurok egindako multimedia aurkeztu nahi dizuet. Nire blogaren gaiarkin zerikusia ez duen arren, lan polita eta interesgarria egin genuela uste dut. Beraz, zuek ikustea gustatuko litzaidake.
Aipatu behar dut multimedia sareko orrialde batera igotzerakoan arazoak izan ditugula. Hasieran, youtube orrialdera igotzen saiatu ginen baina youtubera igotzerakoan ez zen ezer ikusten. Hori dela eta, SLIDESHARE orrialdean jartzen saiatu ginen. Slideshare-n harpidetu ginen eta ondoren multimedia igo genuen printzipioz arazo barik. Baina azkenean arazo txiki batekin topo egin genuen, multimedia ondo ikusten zen arren, guk multimedian jarritako abestia ez zen entzuten.
Hala ere, sarrera honen bidez guk egindako lana erakutsi nahi dizuegu:
Ezintasunak
View more presentations from Naitxuritxu.
2011-01-09
NIRE ARGAZKI BILTEGIA
Kaixo lagunok!
Sarrera honetan, PICASA programaren bidez egindako argazki album-a erakutsi nahi dizuet. Argazki biltegi honetan, gazteak aisialdian egin ahal dituzten edo egiten dituzten hainbat ekintza eta jarduera ezagutarazi nahi dizuet.
Albumaren zenbait argazkietan, gazteak udalekuetan jorratzen dituzten hainbat ekintza eta jarduerak adierazten dira. Horrez gain, hiri edota herrietan aisialdirako antolatzen diren hainbat jarduera agerikoak dira. Adibidez, herri krosa, ibilaldia...
Argazki bildumari begirada bat ematen badiozue, aisialdiaz zelan gozatu ahal duzuen ikusiko duzue!!
Sarrera honetan, PICASA programaren bidez egindako argazki album-a erakutsi nahi dizuet. Argazki biltegi honetan, gazteak aisialdian egin ahal dituzten edo egiten dituzten hainbat ekintza eta jarduera ezagutarazi nahi dizuet.
Albumaren zenbait argazkietan, gazteak udalekuetan jorratzen dituzten hainbat ekintza eta jarduerak adierazten dira. Horrez gain, hiri edota herrietan aisialdirako antolatzen diren hainbat jarduera agerikoak dira. Adibidez, herri krosa, ibilaldia...
Argazki bildumari begirada bat ematen badiozue, aisialdiaz zelan gozatu ahal duzuen ikusiko duzue!!
AISIA EUSKARAZ BIZI!
Kaixo lagunok!
Saretik webquest bat bilatzen nenbilela nire blogaren gaiarekin lotura nabarmena duen hurrengo WEBQUEST aurkitu dut.
Bertan, gazteak aisialdian ondo pasatzeko ekintzak adierazten dira. Adibidez, ipuinak kontatuz, abestuz, dantzatuz,... Beraz, webquest-ean aipatzen den bezala, helburua gazteek aisian dituzuen aukera ezberdinak ezagutzea eta beraiekin lagun giro batean aritzea da.
Aipatutako helburua betetzeko, gazteak aisialdiaz gozatzeko zenbait jarduera proposatzen ditu. Jarduera horien artean hurrengoak aurkitu ditzakegu: abestera, jolastera, zer atera ote da, ipuinak eta kondairak,...
Iturria: http://www.phpwebquest.org/euskera/webquest/soporte_horizontal_w.php?id_actividad=2524&id_pagina=3
Saretik webquest bat bilatzen nenbilela nire blogaren gaiarekin lotura nabarmena duen hurrengo WEBQUEST aurkitu dut.
Bertan, gazteak aisialdian ondo pasatzeko ekintzak adierazten dira. Adibidez, ipuinak kontatuz, abestuz, dantzatuz,... Beraz, webquest-ean aipatzen den bezala, helburua gazteek aisian dituzuen aukera ezberdinak ezagutzea eta beraiekin lagun giro batean aritzea da.
Aipatutako helburua betetzeko, gazteak aisialdiaz gozatzeko zenbait jarduera proposatzen ditu. Jarduera horien artean hurrengoak aurkitu ditzakegu: abestera, jolastera, zer atera ote da, ipuinak eta kondairak,...
Iturria: http://www.phpwebquest.org/euskera/webquest/soporte_horizontal_w.php?id_actividad=2524&id_pagina=3
2011-01-08
ZEHAR ENPRESA
Kaixo blog irakurleok!
Hurrengo sarrera honetan gazteen aisialdiari buruzko artikulu interesagarri bati buruz hitz egin nahi dizuet.
Aipatutako artikulua Diario Vasco-n argitaratutakoa da.
Artikulua Gazteen aisialdia antolatzen du izena eta bertan, Debako gaztelekua itxi zutenetik eta bere kudeaketa Zehar enpresak hartu zuenetik antolatzen diren ekintzetaz hitz egiten da.
Hurrengo sarrera honetan gazteen aisialdiari buruzko artikulu interesagarri bati buruz hitz egin nahi dizuet.
Aipatutako artikulua Diario Vasco-n argitaratutakoa da.
Artikulua Gazteen aisialdia antolatzen du izena eta bertan, Debako gaztelekua itxi zutenetik eta bere kudeaketa Zehar enpresak hartu zuenetik antolatzen diren ekintzetaz hitz egiten da.
TUTORIALA
Hurrengo sarrera honen bidez, Irati Iza eta biok CamStudio aplikazioaren bitartez egindako tutoriala aurkeztu nahi dizuet.
Tutorial honen bidez, denoi erakutzi nahi dizuegu youtub-eko bideo bat blog batera zelan sartzen den. Tutoriala honi buruz egitearen arrazoi nagusia, blogetan behin eta berriz youtubeko bideoak igotzen ari garelako da. Beraz, norbaitek ez badaki bideo bat zelan igo hurrengo pausuak jarraitu behar ditu:
Tutorial honen bidez, denoi erakutzi nahi dizuegu youtub-eko bideo bat blog batera zelan sartzen den. Tutoriala honi buruz egitearen arrazoi nagusia, blogetan behin eta berriz youtubeko bideoak igotzen ari garelako da. Beraz, norbaitek ez badaki bideo bat zelan igo hurrengo pausuak jarraitu behar ditu:
GAZTE AUKERA BLOGA
Kaixo lagunok!
Hurrengo sarrera honetan nire blogaren gaiarekin, Gazteen aisialdia, lotura handia duen beste blog interesgarri bat aurkitu dut.
Blog honen izena GAZTE AUKERA BLOGA da. Blog honetan begirada bat emanez, bertan argitaratutako sarrera interesgarri asko aurkitu ditut.
Hala ere,bereziki, nire arreta deitu duen sarrera bati buruz idatzi nahi dut sarrera honetan. Aipatutako sarreran gazteen aisialdia zer den aztertu nahi dute. Horretarako, aisialdiari buruz eztabaidarako zenbait galdera proposatzen dituzte. Esate baterako, Zenbat aldiz entzun dugu gazteriak ez dakiela bere aisialdiaz gozatzen? Topikoa ala egia da? Zer ote da ba aisialdiaz gozatzen jakitea?
Horrez gain, sarreran, gazteen aisialdiari buruz egindako zenbait ikerketak aipatzen dituzte. Adibidez, Gazteen Euskal Behatokiak Euskadiko gazteriaren tendentziei buruzko ikerketa argitaratu zuen, 2005ean. Gazte Bilguneak argitaratuta duen Euskal Herriko gazteriaren egoeraren azterketan ere aisialdiari buruzko txosten interesgarri bat.
Hurrengo sarrera honetan nire blogaren gaiarekin, Gazteen aisialdia, lotura handia duen beste blog interesgarri bat aurkitu dut.
Blog honen izena GAZTE AUKERA BLOGA da. Blog honetan begirada bat emanez, bertan argitaratutako sarrera interesgarri asko aurkitu ditut.
Hala ere,bereziki, nire arreta deitu duen sarrera bati buruz idatzi nahi dut sarrera honetan. Aipatutako sarreran gazteen aisialdia zer den aztertu nahi dute. Horretarako, aisialdiari buruz eztabaidarako zenbait galdera proposatzen dituzte. Esate baterako, Zenbat aldiz entzun dugu gazteriak ez dakiela bere aisialdiaz gozatzen? Topikoa ala egia da? Zer ote da ba aisialdiaz gozatzen jakitea?
Horrez gain, sarreran, gazteen aisialdiari buruz egindako zenbait ikerketak aipatzen dituzte. Adibidez, Gazteen Euskal Behatokiak Euskadiko gazteriaren tendentziei buruzko ikerketa argitaratu zuen, 2005ean. Gazte Bilguneak argitaratuta duen Euskal Herriko gazteriaren egoeraren azterketan ere aisialdiari buruzko txosten interesgarri bat.
2011-01-03
ARGITALPENA
Kaixo lagunok!
Hurrengo sarrera honetan, ISSUU aplikazioan aurkitutako aldizkari, argitalpen bat erakutsi nahi dizuet.
Argitalpen hau aukeratzearen arrazoi garrantzitsuena,ikastola bateko gazte talde batek idatzitakoa dela da. Horrez gain, gazteak aisialdian edo nahi dutenean irakurtzeko artikulu deigarriak eta interesgarriak daudela uste dut. Gainera, irakurri ahal diren artikuluak gaur egun gazteak interesatuta dauden gaiei buruz direla uste dut. Esate abterako, sare sozialak, power balance pultserak, ...
Aldizkari honetan, artikulu interesgarriez gain, elkarrizketak ere aurkitu ahal ditugu eta baita abestiak ere badaude gazteak momentu dibertigarriak pasatzeko.
Beraz, gazteentzako aldizkari ezin hobea dela uste dut.
Hurrengo sarrera honetan, ISSUU aplikazioan aurkitutako aldizkari, argitalpen bat erakutsi nahi dizuet.
Argitalpen hau aukeratzearen arrazoi garrantzitsuena,ikastola bateko gazte talde batek idatzitakoa dela da. Horrez gain, gazteak aisialdian edo nahi dutenean irakurtzeko artikulu deigarriak eta interesgarriak daudela uste dut. Gainera, irakurri ahal diren artikuluak gaur egun gazteak interesatuta dauden gaiei buruz direla uste dut. Esate abterako, sare sozialak, power balance pultserak, ...
Aldizkari honetan, artikulu interesgarriez gain, elkarrizketak ere aurkitu ahal ditugu eta baita abestiak ere badaude gazteak momentu dibertigarriak pasatzeko.
Beraz, gazteentzako aldizkari ezin hobea dela uste dut.
2011-01-02
NIRE BIDEO ZERRENDA
Hemen usten dizuet nire bideo zerrenda. Bideo zerrenda youtuben aukeratutako bideoez osotuta dago eta EMBEDR aplikazioaren bitartez sortu dut.
"HONA BOSTEKOA" HERRIZ HERRI
Sarrera honetan Diario Vasco egunkarian argitaratutakoartikulu interesgarri bat utzi nahi dizuet. Artikulua, aurreko sarreran jarri dudan "Hona bostekoa" abestiari buruz doa eta bertan "Hona Bostekoa" abestiak sortu zenetik izan duen bilakaera eta arrakasta azaltzen da.
Aipatzekoa da "Hona Bostekoa" herri askotako jaietan asko entzun dela eta herri askotan txupinazoaren abestia izan dela. Adibidez, San Pedroko jaietan, Pasaia Donibanen, ...
Horrez gain adierazgarria da, gazte askok dantzatzen dutela, bereziki artikuluan Pasaiako gazte talde batek koreografia bat egin zutela aipatzen da.
Iturria: http://www.diariovasco.com/v/20100910/pasaia-errenteria/hona-bostekoa-fiesta-fiesta-20100910.html
Aipatzekoa da "Hona Bostekoa" herri askotako jaietan asko entzun dela eta herri askotan txupinazoaren abestia izan dela. Adibidez, San Pedroko jaietan, Pasaia Donibanen, ...
Horrez gain adierazgarria da, gazte askok dantzatzen dutela, bereziki artikuluan Pasaiako gazte talde batek koreografia bat egin zutela aipatzen da.
Iturria: http://www.diariovasco.com/v/20100910/pasaia-errenteria/hona-bostekoa-fiesta-fiesta-20100910.html
2010-12-30
HONA BOSTEKOA!
Hona hemen GOEAR programaren bidez hartutako abestia:
Abesti hau aukeratzearen arrazoi nagusia, Kilometroak 2010-en abesti ofiziala izan delako da. Hala ere, herritik herriz jai askotan entzundako abestia da. Esate baterako, Pasaia Donibanen, txupinazoaren abestia izan zen. Gainera, bertan gazte talde batek Hona Bostekoa abestiarekin dantza egin zuten.
ZUEN GUSTOKOA IZATEA ESPERO DUT !
«Hona bostekoa, ona! Euskara babesteko eta euskaraz jolasteko. Hona bostekoa, ona! Euskaraz solasteko eta euskaraz bizitzeko»
Abesti hau aukeratzearen arrazoi nagusia, Kilometroak 2010-en abesti ofiziala izan delako da. Hala ere, herritik herriz jai askotan entzundako abestia da. Esate baterako, Pasaia Donibanen, txupinazoaren abestia izan zen. Gainera, bertan gazte talde batek Hona Bostekoa abestiarekin dantza egin zuten. Abestia Esne Beltza taldeak abesten du. Taldearen helburua, abesti alaia eta dantzarako abestia izatea lortu nahi zuten. Abestia Esne Beltzak abestu arren, idazlea Jon Garmendia "Txuria" da.
GAZTE TXOKOETAKO BLOGA
Egunon Blog irakurleok!
Nire blogaren gaiarekin zerikusia duten blog-ak bilatzen nengoela,Gazte txokoetako Bloga. Izan gazte izan ero izan gaztetxokero izena duen blogarekin topatu naiz.
Bloga gainetik ikusten nenbilela, aipatutako bloga idazten dutenak gazteen aisialdirako hainbeste ekintza antolatzeak harritu ninduen. Esate baterako, antolatzen duten ekintzen froga blog-ean aurkitu ahal dugun sarrera baten agerikoak dira. Sarrera Mihi Luze Txapelketa larunbatean du izena eta bertan egin dituzten hainbat ekintza aipatzen dituzte: zaldian ibili, paintball, eskalada, ikastaroak, asteburuko irteerak, rally-ak ikusi... Horrez gain, sarrera honetan baita Arrasaten Erdigunea Pizturen ikasturterako antolatutako ekintza, Mihiluze Txapelketa erraldoia ere aipatzen dute.
Nire blogaren gaiarekin zerikusia duten blog-ak bilatzen nengoela,Gazte txokoetako Bloga. Izan gazte izan ero izan gaztetxokero izena duen blogarekin topatu naiz.
Bloga gainetik ikusten nenbilela, aipatutako bloga idazten dutenak gazteen aisialdirako hainbeste ekintza antolatzeak harritu ninduen. Esate baterako, antolatzen duten ekintzen froga blog-ean aurkitu ahal dugun sarrera baten agerikoak dira. Sarrera Mihi Luze Txapelketa larunbatean du izena eta bertan egin dituzten hainbat ekintza aipatzen dituzte: zaldian ibili, paintball, eskalada, ikastaroak, asteburuko irteerak, rally-ak ikusi... Horrez gain, sarrera honetan baita Arrasaten Erdigunea Pizturen ikasturterako antolatutako ekintza, Mihiluze Txapelketa erraldoia ere aipatzen dute.
2010-12-29
POWER POINT
Sarrera honetan, Slideshare web orrialdetik hartutako power point bat jarriko dut.
Slideshare web orrialdeko power pointa Bergara gazteria plangintza du izena. Bertan, Bergaran gazteria arlo garatzeko egindako proiektu bat azaltzen da. Power pointaren bidez, zenbat gazte dauden, gazteak ze ekintzak eta zerbitzu dituzten, gazteak dituzten helburu orokorrak, gazteak dituzten eskaerak eta hainbat datu azaltzen dira.
Slideshare web orrialdeko power pointa Bergara gazteria plangintza du izena. Bertan, Bergaran gazteria arlo garatzeko egindako proiektu bat azaltzen da. Power pointaren bidez, zenbat gazte dauden, gazteak ze ekintzak eta zerbitzu dituzten, gazteak dituzten helburu orokorrak, gazteak dituzten eskaerak eta hainbat datu azaltzen dira.
YOUTUBE-KO BIDEOA, Herri Krosa!
Hurrengo bideoa youtuben aurkitutakoa da. Bideoan, urtero antolatzen den Bilboko herri krosa azaltzen da. Herri krosan, Bilboko hainbat heldu zein gazte parte hartzen dute. Bilboko kale nagusienak korrika egiten pasatzen dituzte.
Nire ustez, Herri krosa ekintza gazteen aisialdirako oso aberasgarria da . Herri krosa eta antzeko ekintzak, bereziki, gazteak duten denbora librea modu eragingarri eta dibertigarri batean pasatzeko aukera ezin hobeak direla uste dut. Are gehiago, ekintza hauek gazteak osasuntsu mantentzeko oso baliagarriak dira.
Beraz, gazte guztiak animatu beharko ginateke ekintza hauetan parte hartzen!
Nire ustez, Herri krosa ekintza gazteen aisialdirako oso aberasgarria da . Herri krosa eta antzeko ekintzak, bereziki, gazteak duten denbora librea modu eragingarri eta dibertigarri batean pasatzeko aukera ezin hobeak direla uste dut. Are gehiago, ekintza hauek gazteak osasuntsu mantentzeko oso baliagarriak dira.
Beraz, gazte guztiak animatu beharko ginateke ekintza hauetan parte hartzen!
PAGASARRI MENDIRA MARTXA
Orain dela aste bat gutxi gora behera nire lagun batzuk eta ni Kale nagusitik Pagasarri mendirantz ibilbidea egin genuen. Pagasarrirako martxa hau bbk urtero antolatzen duen ibilbidea da. Hori dela eta, gu bezala bereziki egun horretan Bilboko hainbat biztanle ibilbide berdina egin zuten. Biztanleen artean pertsona heldu,haur eta gazte asko aurkitu genituen.
Pagasarriren gailurrera heldu ginenean, bertan lanean zeuden hainbat gazte, ibiltarien artean bokatak, edariak eta opariak banandu zuten.
Nire ustez, bbk antolatutako martxa hau oso aberasgarria da denon aisialdirako baina bereziki, gazteentzako aukera ezin hobea dela uste dut. Alde batetik lagunekin egun polita eta dibertigarria pasatzeko eta bestetik, nahi dutenak diru apur bat irabazteko lan dibertigarria eginez.
Bilboko gazteak ANIMA ZAITEZTE!
Aurretik azaldutakoaren froga bat hurrengo argazkian adierazi nahi dizuet:
Pagasarriren gailurrera heldu ginenean, bertan lanean zeuden hainbat gazte, ibiltarien artean bokatak, edariak eta opariak banandu zuten.
Nire ustez, bbk antolatutako martxa hau oso aberasgarria da denon aisialdirako baina bereziki, gazteentzako aukera ezin hobea dela uste dut. Alde batetik lagunekin egun polita eta dibertigarria pasatzeko eta bestetik, nahi dutenak diru apur bat irabazteko lan dibertigarria eginez.
Bilboko gazteak ANIMA ZAITEZTE!
Aurretik azaldutakoaren froga bat hurrengo argazkian adierazi nahi dizuet:
2010-12-28
ARTIKULUA
GIZARTE HEZITZAILEA INFORMAZIO GIZARTEAN
Artikulu honen bidez azaldu nahi dena da informazio garai honetan nola ezinbestekoa den pertsona guztiak informazio eta komunikazio teknologia berriak (IKT) erabiltzen jakitea. Artikuluan ageri den bezala, gaur egun beharrezkoak dira IKT –eak erabiltzen jakitea gizarte bazterketa ekiditeko.
Aurreko ideia hori kontuan hartuz, informazio garai honek orain arte erabili diren hezkuntza sistemak informazio garai honetara moldatzera behartzen gaitu, hau da, hezkuntza sistemak ikus-entzutezko eta informazio arloetan alfabetizazioa bermatu beharko du eta baita modelo emankor berrien eskakizunentzako formazioa ere. Baina argi eduki behar da moldaketa hauek ez direla bakarrik eskoletan bakarrik izan behar, baizik eta, hezkuntza ez formalean ere moldaketak egin behar dira, hau da, gizarte hezitzaileok teknologia berrien erabilera ere irakatsi behar dugu.
2010-11-30
MAPA KONTZEPTUALA
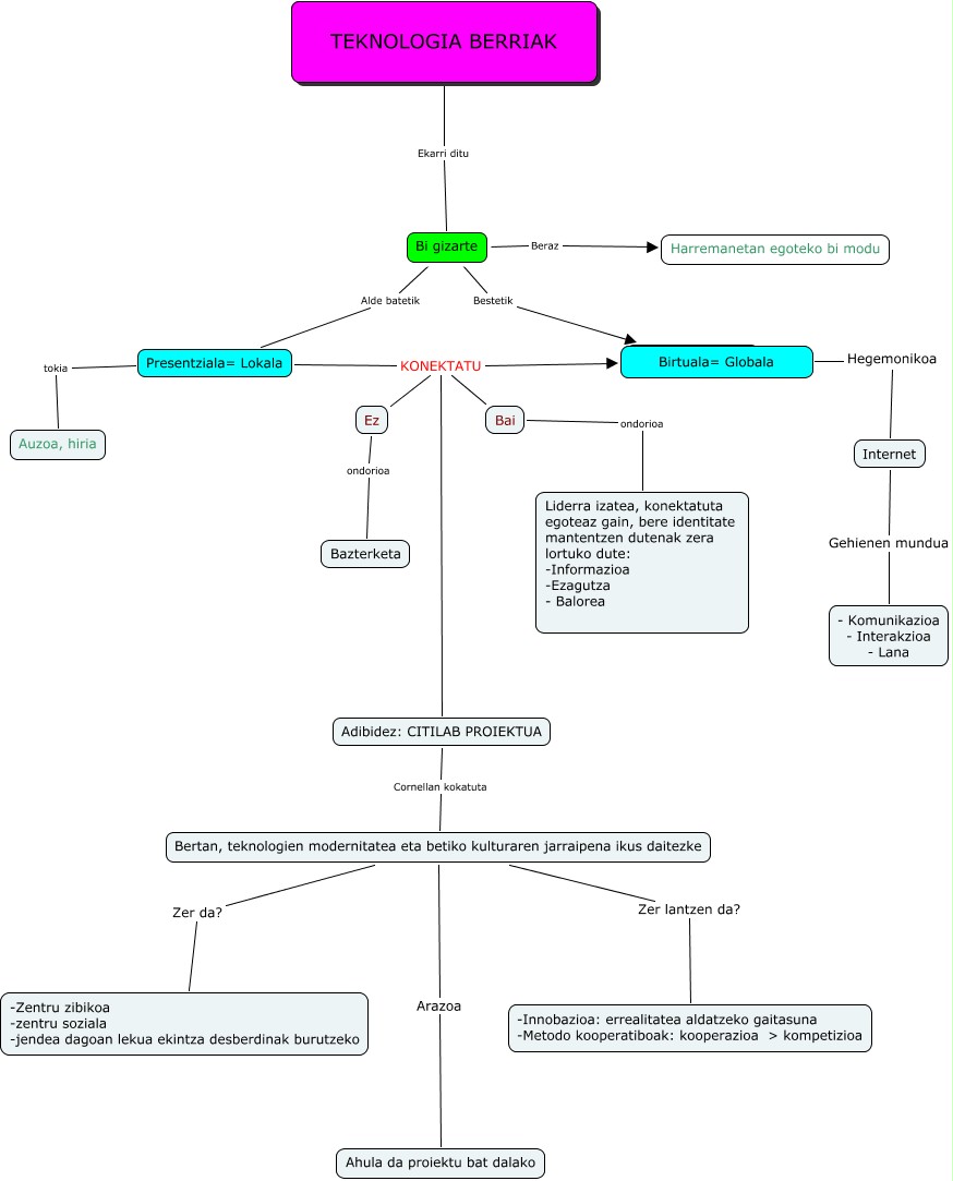
Hurrengo mapa klasean landutako bideo baten mapa kontzeptuala da. Klasean ikusitako bideoa, "Entrevista a Manuel Castells en Citilab" deitzen da, bereziki, bideo osoaren lehenengo zatia da. Bideoan, gaur egun informazio garaian gaudela kontuan hartuta, teknologia berriak gizartean duten eragina azaltzen da. Bideoan azaltzen diren datu garrantzitsuenak hurrengo mapa kontzeptualean adierazi ditugu.
2010-10-05
SARRERA
kaixo blog irakurleok!
Hurrengo egunetan idatziko dudan blogga gazteen aisialdiari buruz izango da. Denok, asialdia zer den dakigun arren, aisialdia definitzerakoan ez dago definizio zehatzik. Hori dela eta, nire bloggaren bidez, denok aisialdia ondo zer den jakitea eta definitu ahal izatea lortu nahi dut.
Horrez gain, nire blogga gazteen aisialdian zentratzen denez, gazte guztiak euren denbora librean egin ahal dituzten hainbat ekintza adierazten eta azaltzen saiatuko naiz.
Beraz, gazte eta orokorrean pertsona asko nire blogga irakurtzea eta denontzako baliagarria eta lagungarria izatea espero dut.
Hurrengo egunetan idatziko dudan blogga gazteen aisialdiari buruz izango da. Denok, asialdia zer den dakigun arren, aisialdia definitzerakoan ez dago definizio zehatzik. Hori dela eta, nire bloggaren bidez, denok aisialdia ondo zer den jakitea eta definitu ahal izatea lortu nahi dut.
Horrez gain, nire blogga gazteen aisialdian zentratzen denez, gazte guztiak euren denbora librean egin ahal dituzten hainbat ekintza adierazten eta azaltzen saiatuko naiz.
Beraz, gazte eta orokorrean pertsona asko nire blogga irakurtzea eta denontzako baliagarria eta lagungarria izatea espero dut.
Suscribirse a:
Entradas (Atom)






